ちょっとまえに日記で紹介した秋月のバカ明るいフルカラーLEDですが。
これを以前のLEDランタンのプログラムを仕込んだPICで動かしてみようと思って色々試しまして。
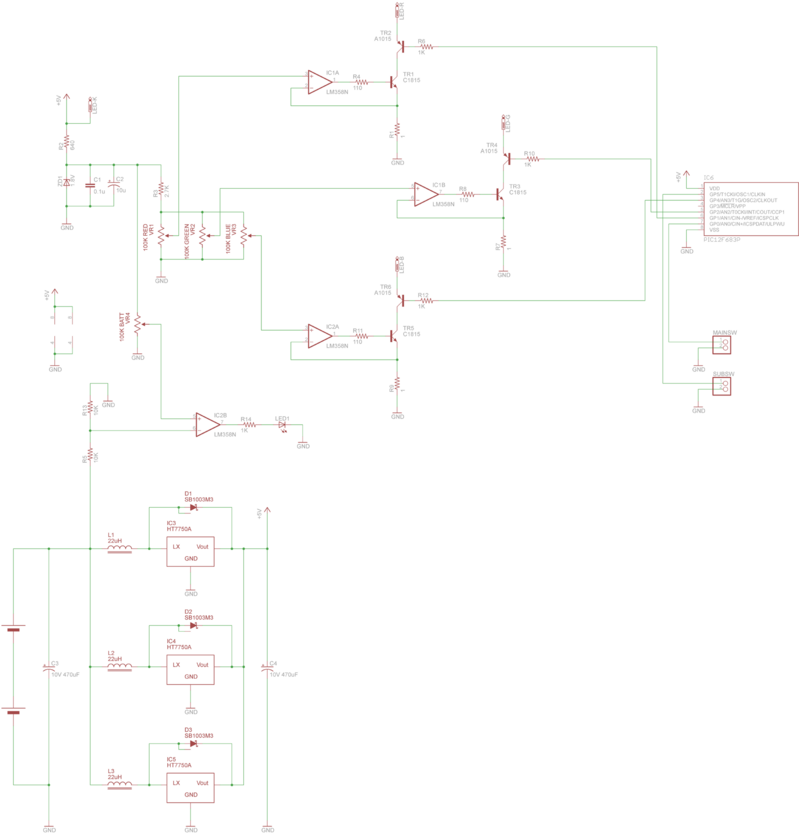
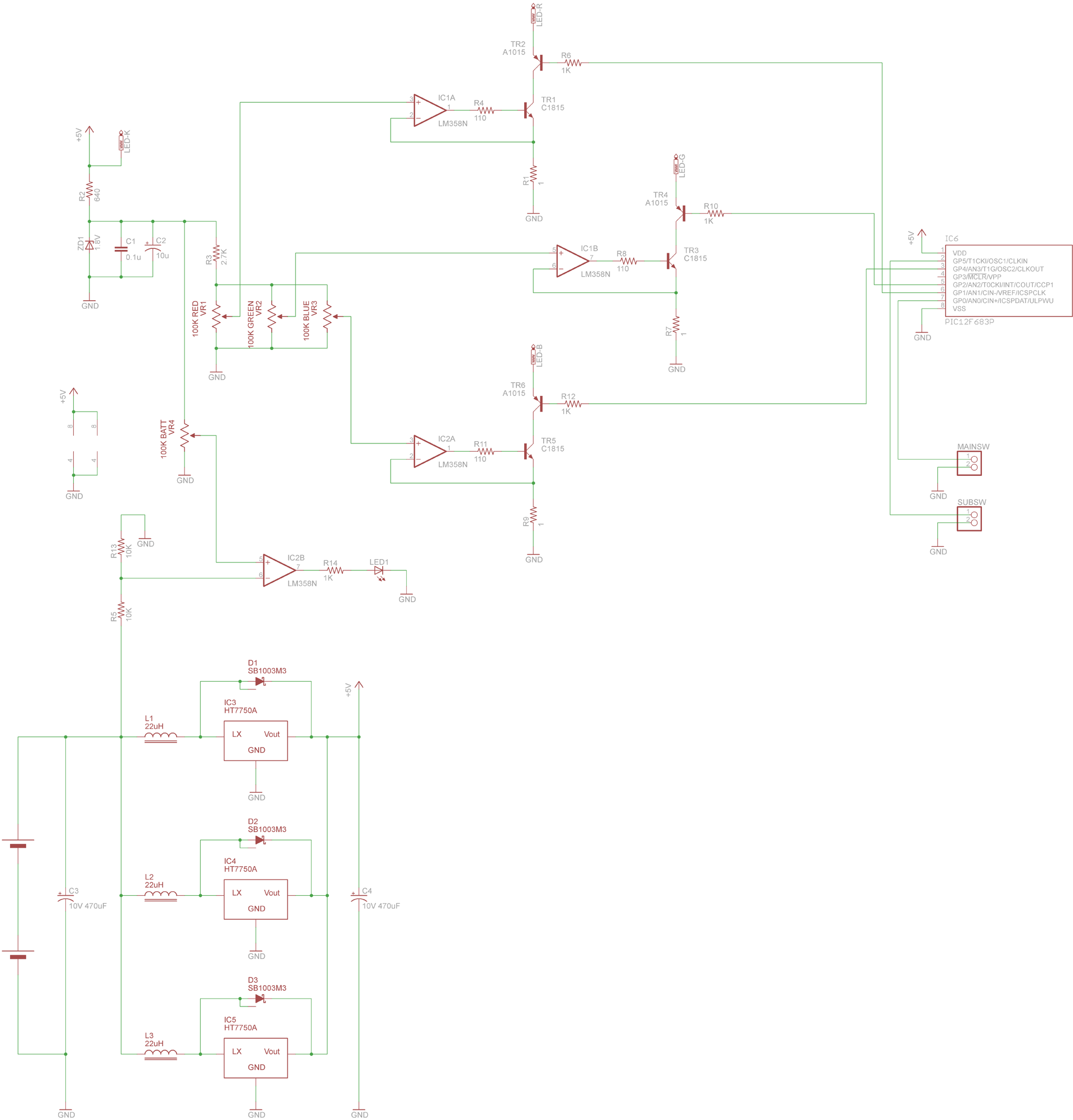
以下のような回路ができました。
回路図でかすぎ。
まず電源部。
今回のLEDは各色に150mA流せるのでHT7750A単体では足りません。
というわけで単純に3つ並列にしました(ぉ
LXの所にPNP型のパワトラ入れればいいんじゃないかとか、コイルの容量を増やせばいいんじゃないかとかいろいろ考えましたが、結局並列にする形に…。
これで600mA出るのでしょうか。こればっかりはやってみないとわかりません(ぉ
そして無駄にでかいLED点灯部。
左上の所でツェナーダイオードを使って基準電圧を作り、それを元にオペアンプで作った定電流回路で定電流駆動します。電流のON/OFFは2SA1015で行います。
実際これ試してみたんですが、電流を制限する際の損失のほとんどを2SA1015が担当する事になっちゃうみたいです。なんでだろう。
そのため2SA1015が結構あったかくなるんですが、一応定格の範囲内だから大丈夫だろうと思います…。
余ったオペアンプがもったいないのでコンパレータとして使用。
電池の電圧が一定以下になったらLEDが点灯するようにします。
どうせこれニッケル水素電池で使うと思うので、過放電防止のために、ね。
というわけで
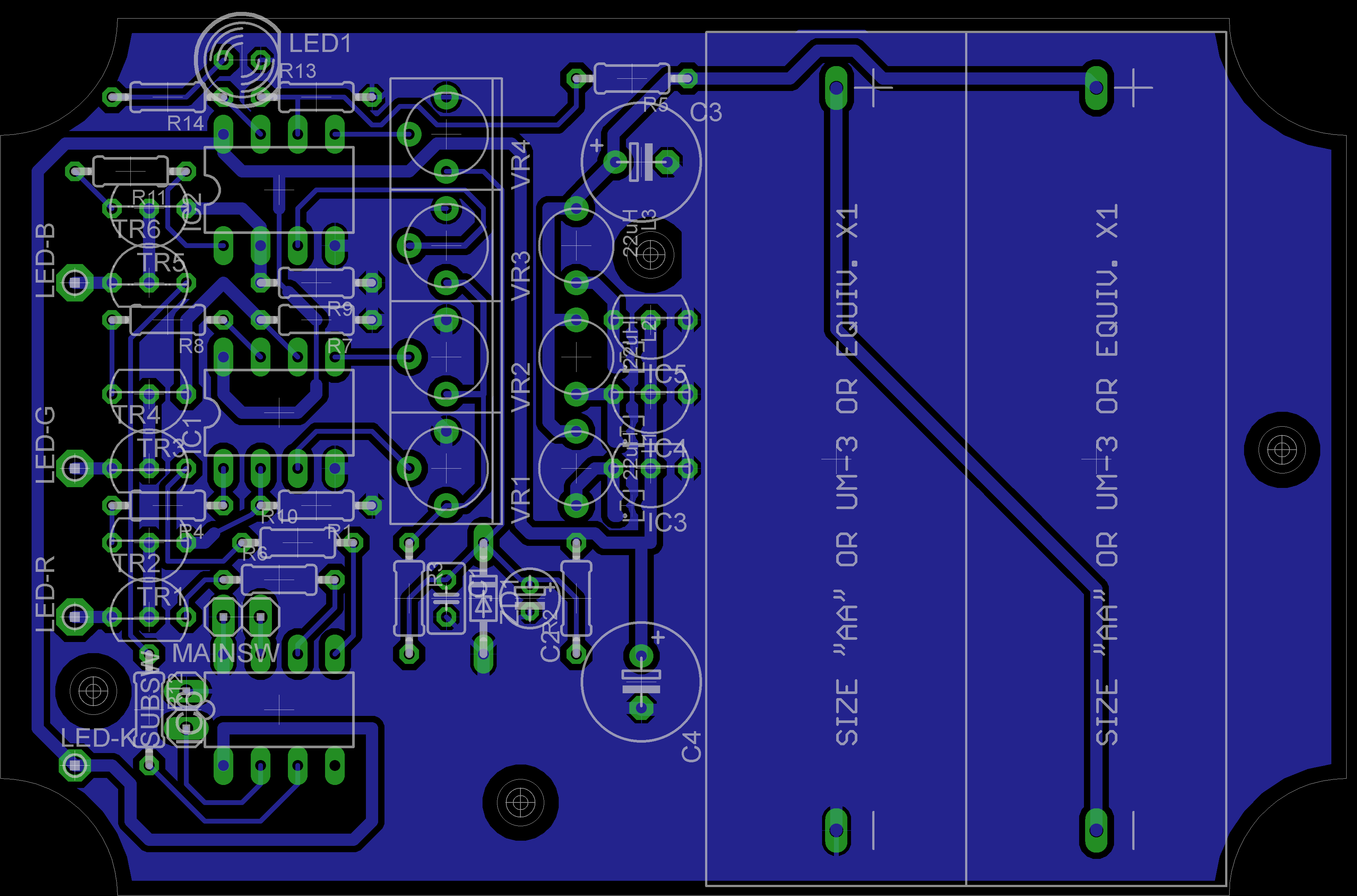
基板パターン。なんというか無理やりすぎる。
つーかLED点灯させるためだけに3つもIC使うとかアホか。
今回はためしに一般用のOHPシートとクイックポジ観光基板で作ってみようかと思っております!


